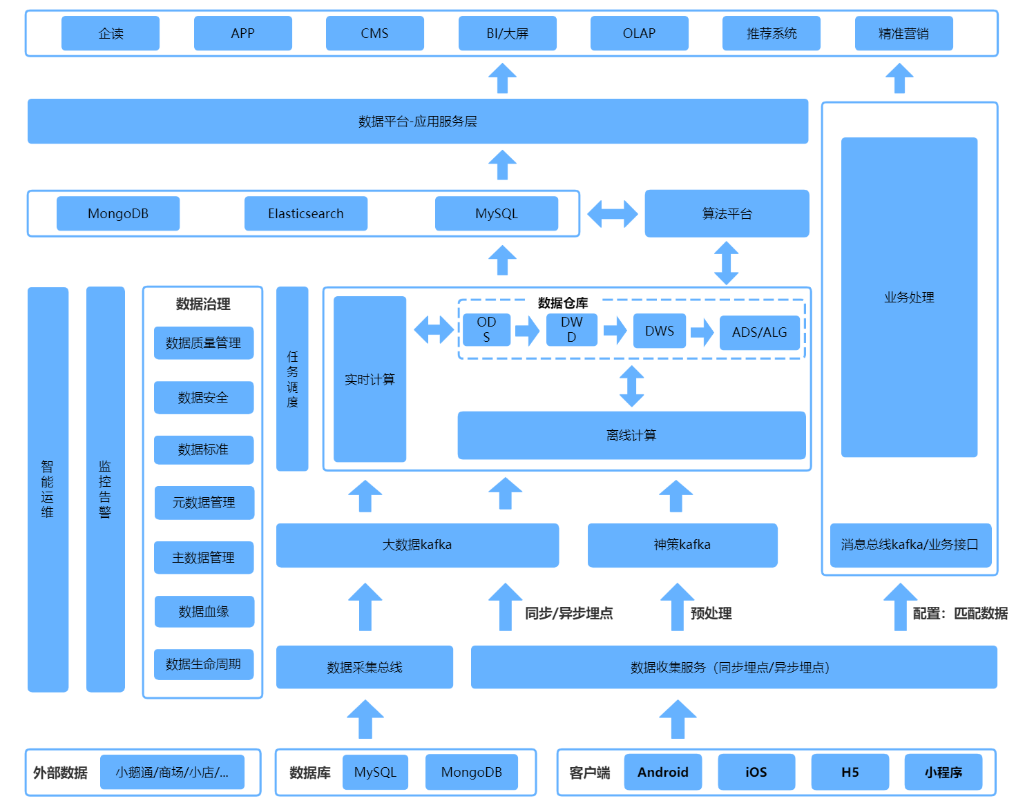
摄影设备与大数据处理 单反摄影器材的数据化革新
产品大全 Product
联系我们 Contact

电话:1838154**

地址:成都市武侯区盛丰路488号附12号1层

网址:www.kyzb888.com

企业简介 Introduction
-
企业信息 Information
企业信息 经营范围

公司名称:成都航莲科技有限公司

法人代表:赵龙川

注册地址:成都市武侯区盛丰路488号附12号1层

所属行业:软件和信息技术服务业

更多行业:基础软件开发,软件开发,软件和信息技术服务业,信息传输、软件和信息技术服务业

经营范围:软件开发、销售及技术服务;大数据处理;商务信息咨询;市场调研;销售:日用百货、服装鞋帽、皮革制品、文化办公用品、包装材料、工艺品、化工原料及产品(不含危险品)、五金交电、摄影器材、音响设备、电子产品、通讯器材、通信设备、仪器仪表、机械设备及配件、机电设备及配件、计算机及辅助设备、塑料制品、金属制品、建辅建材、农副产品。(依法须经批准的项目,经相关部门批准后方可展开经营活动)。

访客留言
*姓名
*电话
微信
QQ
留言内容